从通报看上半年国企反腐败实践
习近平总书记在十九届中央纪委四次全会上强调,加大国有企业反腐力度,加强国家资源、国有资产管理,查处地方债务风险中隐藏的腐败问题。记者梳理发现,今年以来,国有企业领域反腐败持续加强,上半年至少40名国企领导人员被中央纪委国家监委网站公开通报,其中28人接受审查调查,12人受到党纪政务处分。
国企领域腐败呈现四个特点
重要领域、关键岗位腐败多发。通报显示,在40人中,能源矿产领域16人,约占40%;投资领域11人,约占27.5%;交通建设领域5人,约占12.5%;烟草、外贸、旅游等约占20%。从职务看,大多数为企业党委书记、董事长、总经理、总会计师等关键岗位,有的长期在同一岗位任职。国有企业资本雄厚、掌握重要资源、具有行业优势,易成为权力寻租、靠企吃企、权钱交易的重灾区,关键岗位对资源、资产、资金拥有着处置决定权,不正确履职往往会滋生腐败问题。
首先是政治上出了问题。在受到党纪政务处分的12人中,有9人涉及对抗组织审查的问题,手段包括与他人串供、隐匿证据、不如实交代问题等。问题多发的背后,与违纪违法人员党性原则丧失,对党不忠诚、不老实,理想信念“总开关”出了问题关系紧密。也反映出,这些国企领导人员为攫取巨额利益,往往无视政治纪律,拉拢腐蚀一批干部,拉帮结派,搞团团伙伙,在面对组织审查调查时,寄希望于这样的虚幻“共同体”。
违反中央八项规定精神问题频发。破法首先从破纪开始,被通报处分的人员中,九成存在违反中央八项规定精神问题,违规收受礼品礼金现象普遍存在。更有甚者,如北京市文化投资发展集团有限责任公司原党委副书记、副董事长、总经理戴自更“违规取得、持有、实际使用高尔夫俱乐部会员卡”,安徽省旅游集团有限责任公司原党委书记、董事长刘文兵“公款购买高档酒水超标准接待”。高压态势下该问题的频发,反映出一些企业领导人员“国企特殊论”的错误观念根深蒂固,认为搞经营可以讲特殊,可以游离于规定之外,也从另一个侧面体现出不法商人对国有企业领导人员的围猎行为密集。
不正确履职给企业带来重大风险。12名受到党纪政务处分的国有企业领导人员,无一例外都存在着不正确履职问题,有的如刘文兵“违规决策公司重大事项”,有的如戴自更“在党的宣传工作中,不正确履行职责”,还有的如中国五矿集团原总经济师何仁春“违规成立公司从事经营活动”……“国有企业领导人员不正确履职,会给企业带来重大风险,造成国家利益重大损失。”重庆市纪委监委有关负责人以去年被“双开”的重庆粮食集团原党委书记、董事长王银峰案为例介绍。
少数国有企业领导人员挖空心思逃避监管,利用隐蔽手段搞利益输送,内外勾结侵吞国有资产。通报显示,陕西燃气集团有限公司原党委书记、董事长郝晓晨,靠企吃企、滥权妄为,大搞权钱交易,利用掌握的国家垄断性资源攫取巨额利益;中海石油炼化有限责任公司原党委委员、副总经理韩星三在材料供应、设备采购、货物运输、货款拨付、企业经营等方面为他人谋取利益,收受他人财物。
国企领域具有业态多元、资金密集、商业往来频繁等特点,这些特点成为个别国企领导人员违纪违法行为的“隐身衣”“挡箭牌”。
从查处的案件来看,有的以正常商务活动为由,违反中央八项规定精神,从中谋取个人非法利益;有的和企业主勾肩搭背,在任时不收钱只办事,退休后分批兑现好处;有的高价收购海外项目,低价贱卖优质项目,导致国有资产流失;有的假借投资名义支配公款,实则进行利益输送;有的通过倒卖股票购买资格进行牟利……
“我没有管好自己的手,拿了不该拿的钱。还错误地认为收受的这些钱,是他人从自己的得益中偷偷扣下来分给我的,并没有损害和占有公家利益。”陈云贵在忏悔书中写道。作为浙江省国兴进出口有限公司原党总支书记、董事长,浙江国贸新能源投资股份有限公司原董事长的他,在任职期间,利用“公款投资、自己获利”的方式,以各种方式借给某私营业主各种款项1.35亿元,获取回报1485.7万元。
参与该案件查办的工作人员介绍,国有企业作为市场经营主体,经营中的商业往来不会全部公开,某些决策还涉及商业机密。特别是对于投资等行为来说,不仅具有一定的专业性,发生盈利亏损也是市场常态,“一些国企领导人员就以此为幌子,从事违纪违法活动获利”。
广东省广弘九江饲料有限公司原董事长、党委书记温志坚,自2010年10月起,伙同他人,在未指定专业人员负责、未经集体决策、未向上级部门报备的情况下,先后分多次向公司期货账户转入1710万元,并持续操作该期货账户进行投机性期货交易。由于巨额亏损,该期货账户后注销,造成国有资产损失共计1709万余元。事后,二人采用做假账、填平账目等手段掩盖国有资产重大损失的事实。
违规进行项目投资,也是王银峰违纪违法行为之一,其在重庆粮食集团任职期间,在没有向重庆市国资委报备核准的情况下,决定借款3个多亿给私营企业。
国企腐败具有高度隐蔽性,直接送钱送股份、进行权钱交易的越来越少,利用国企经营特点搞腐败的还依然存在。长期参与查办国企腐败案件的工作人员认为,必须充分了解国企领域的业务流程,关注正常业务背后异常状态,持续有效进行靠前监督。
“三不”一体推进持续深化
今年以来,各级纪检监察机关紧盯国有企业存在的靠企吃企、设租寻租、关联交易、内外勾结侵吞国有资产等问题,一体推进不敢腐、不能腐、不想腐,推动国有企业领导人员权力沿着法治化、制度化轨道运行。
发挥改革制度优势,强化“不敢腐”的震慑。6月15日,中铁二院工程集团有限责任公司原副巡视员孙建晞被通报接受监察调查,案件经指定管辖后由泸州市监委监察调查。指定管辖作为监察法规定的管辖原则,在办理国企腐败案件中发挥了统筹办案力量、排除办案阻力、破解查处困境的作用。上半年,特别是在中管企业的腐败案件查处中,指定管辖被广泛运用。中国烟草实业发展中心原党组成员、副总经理王殿贵等案件,体现办案质效进一步提高。
强化对权力运行的监督,扎牢“不能腐”的笼子。7月1日,《中华人民共和国公职人员政务处分法》开始施行。该法作为新中国成立以来第一部全面系统规范公职人员政务处分工作的国家法律,对国有企业领导人员的政务处分作出规定,用政务处分制度进一步扎牢“不能腐”的笼子。巡视监督也不断推动制度完善。从十九届中央第三轮巡视公布整改进展情况来看,被巡视的中管企业注重用制度建设推动问题解决。有的修订完善“三重一大”决策制度和议事规则,突出党组(党委)管大事、议大事、抓重点,进一步完善把党的领导融入公司治理的机制。有的制定落实全面从严治党主体责任和履行“一岗双责”责任清单,压实管党治党政治责任,加强重点领域廉洁风险防控。有的加大对物资采购、基建技改、外协外包、招标比价等重点领域、关键环节的监督力度,健全完善监督制度。
深化主题教育成果,增强“不想腐”的自觉。在深入查处案件的同时,做实同级同类干部警示教育,以案释德、以案释纪、以案释法。重庆市深化拓展“以案四说”警示教育,系统谋划“以案改治理、以案改监管、以案改制度、以案改作风”工作,针对案件暴露出部分党员干部、公职人员纪律和法规意识淡薄的问题,通过加强警示教育、深化专项整治及严格责任追究等措施,促进作风转变。浙江省持续加强廉洁文化建设,注重家风建设,引导党员、干部修身律己、廉洁齐家,培养现代文明人格。中国华电在全系统部署开展“以案为鉴,防范围猎”为主题的教育活动,通过讲党课、主题党日、举办廉洁从业展览、观看警示教育专题片、组织参观廉政教育基地、开设廉洁讲堂、廉洁谈话等活动,厚植廉洁底蕴基础,增强“不想腐”的自觉。
(来源:中央纪委国家监察网站)
上半年通报的国有企业领导人员接受审查调查情况
李灵娜制图
国企领域腐败呈现四个特点
重要领域、关键岗位腐败多发。通报显示,在40人中,能源矿产领域16人,约占40%;投资领域11人,约占27.5%;交通建设领域5人,约占12.5%;烟草、外贸、旅游等约占20%。从职务看,大多数为企业党委书记、董事长、总经理、总会计师等关键岗位,有的长期在同一岗位任职。国有企业资本雄厚、掌握重要资源、具有行业优势,易成为权力寻租、靠企吃企、权钱交易的重灾区,关键岗位对资源、资产、资金拥有着处置决定权,不正确履职往往会滋生腐败问题。
首先是政治上出了问题。在受到党纪政务处分的12人中,有9人涉及对抗组织审查的问题,手段包括与他人串供、隐匿证据、不如实交代问题等。问题多发的背后,与违纪违法人员党性原则丧失,对党不忠诚、不老实,理想信念“总开关”出了问题关系紧密。也反映出,这些国企领导人员为攫取巨额利益,往往无视政治纪律,拉拢腐蚀一批干部,拉帮结派,搞团团伙伙,在面对组织审查调查时,寄希望于这样的虚幻“共同体”。
违反中央八项规定精神问题频发。破法首先从破纪开始,被通报处分的人员中,九成存在违反中央八项规定精神问题,违规收受礼品礼金现象普遍存在。更有甚者,如北京市文化投资发展集团有限责任公司原党委副书记、副董事长、总经理戴自更“违规取得、持有、实际使用高尔夫俱乐部会员卡”,安徽省旅游集团有限责任公司原党委书记、董事长刘文兵“公款购买高档酒水超标准接待”。高压态势下该问题的频发,反映出一些企业领导人员“国企特殊论”的错误观念根深蒂固,认为搞经营可以讲特殊,可以游离于规定之外,也从另一个侧面体现出不法商人对国有企业领导人员的围猎行为密集。
不正确履职给企业带来重大风险。12名受到党纪政务处分的国有企业领导人员,无一例外都存在着不正确履职问题,有的如刘文兵“违规决策公司重大事项”,有的如戴自更“在党的宣传工作中,不正确履行职责”,还有的如中国五矿集团原总经济师何仁春“违规成立公司从事经营活动”……“国有企业领导人员不正确履职,会给企业带来重大风险,造成国家利益重大损失。”重庆市纪委监委有关负责人以去年被“双开”的重庆粮食集团原党委书记、董事长王银峰案为例介绍。
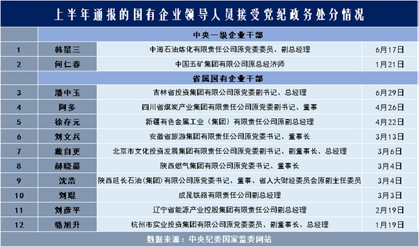
上半年通报的国有企业领导人员接受党纪政务处分情况 李灵娜制图
利用国企经营特点违纪违法成查处难点少数国有企业领导人员挖空心思逃避监管,利用隐蔽手段搞利益输送,内外勾结侵吞国有资产。通报显示,陕西燃气集团有限公司原党委书记、董事长郝晓晨,靠企吃企、滥权妄为,大搞权钱交易,利用掌握的国家垄断性资源攫取巨额利益;中海石油炼化有限责任公司原党委委员、副总经理韩星三在材料供应、设备采购、货物运输、货款拨付、企业经营等方面为他人谋取利益,收受他人财物。
国企领域具有业态多元、资金密集、商业往来频繁等特点,这些特点成为个别国企领导人员违纪违法行为的“隐身衣”“挡箭牌”。
从查处的案件来看,有的以正常商务活动为由,违反中央八项规定精神,从中谋取个人非法利益;有的和企业主勾肩搭背,在任时不收钱只办事,退休后分批兑现好处;有的高价收购海外项目,低价贱卖优质项目,导致国有资产流失;有的假借投资名义支配公款,实则进行利益输送;有的通过倒卖股票购买资格进行牟利……
“我没有管好自己的手,拿了不该拿的钱。还错误地认为收受的这些钱,是他人从自己的得益中偷偷扣下来分给我的,并没有损害和占有公家利益。”陈云贵在忏悔书中写道。作为浙江省国兴进出口有限公司原党总支书记、董事长,浙江国贸新能源投资股份有限公司原董事长的他,在任职期间,利用“公款投资、自己获利”的方式,以各种方式借给某私营业主各种款项1.35亿元,获取回报1485.7万元。
参与该案件查办的工作人员介绍,国有企业作为市场经营主体,经营中的商业往来不会全部公开,某些决策还涉及商业机密。特别是对于投资等行为来说,不仅具有一定的专业性,发生盈利亏损也是市场常态,“一些国企领导人员就以此为幌子,从事违纪违法活动获利”。
广东省广弘九江饲料有限公司原董事长、党委书记温志坚,自2010年10月起,伙同他人,在未指定专业人员负责、未经集体决策、未向上级部门报备的情况下,先后分多次向公司期货账户转入1710万元,并持续操作该期货账户进行投机性期货交易。由于巨额亏损,该期货账户后注销,造成国有资产损失共计1709万余元。事后,二人采用做假账、填平账目等手段掩盖国有资产重大损失的事实。
违规进行项目投资,也是王银峰违纪违法行为之一,其在重庆粮食集团任职期间,在没有向重庆市国资委报备核准的情况下,决定借款3个多亿给私营企业。
国企腐败具有高度隐蔽性,直接送钱送股份、进行权钱交易的越来越少,利用国企经营特点搞腐败的还依然存在。长期参与查办国企腐败案件的工作人员认为,必须充分了解国企领域的业务流程,关注正常业务背后异常状态,持续有效进行靠前监督。
“三不”一体推进持续深化
今年以来,各级纪检监察机关紧盯国有企业存在的靠企吃企、设租寻租、关联交易、内外勾结侵吞国有资产等问题,一体推进不敢腐、不能腐、不想腐,推动国有企业领导人员权力沿着法治化、制度化轨道运行。
发挥改革制度优势,强化“不敢腐”的震慑。6月15日,中铁二院工程集团有限责任公司原副巡视员孙建晞被通报接受监察调查,案件经指定管辖后由泸州市监委监察调查。指定管辖作为监察法规定的管辖原则,在办理国企腐败案件中发挥了统筹办案力量、排除办案阻力、破解查处困境的作用。上半年,特别是在中管企业的腐败案件查处中,指定管辖被广泛运用。中国烟草实业发展中心原党组成员、副总经理王殿贵等案件,体现办案质效进一步提高。
强化对权力运行的监督,扎牢“不能腐”的笼子。7月1日,《中华人民共和国公职人员政务处分法》开始施行。该法作为新中国成立以来第一部全面系统规范公职人员政务处分工作的国家法律,对国有企业领导人员的政务处分作出规定,用政务处分制度进一步扎牢“不能腐”的笼子。巡视监督也不断推动制度完善。从十九届中央第三轮巡视公布整改进展情况来看,被巡视的中管企业注重用制度建设推动问题解决。有的修订完善“三重一大”决策制度和议事规则,突出党组(党委)管大事、议大事、抓重点,进一步完善把党的领导融入公司治理的机制。有的制定落实全面从严治党主体责任和履行“一岗双责”责任清单,压实管党治党政治责任,加强重点领域廉洁风险防控。有的加大对物资采购、基建技改、外协外包、招标比价等重点领域、关键环节的监督力度,健全完善监督制度。
深化主题教育成果,增强“不想腐”的自觉。在深入查处案件的同时,做实同级同类干部警示教育,以案释德、以案释纪、以案释法。重庆市深化拓展“以案四说”警示教育,系统谋划“以案改治理、以案改监管、以案改制度、以案改作风”工作,针对案件暴露出部分党员干部、公职人员纪律和法规意识淡薄的问题,通过加强警示教育、深化专项整治及严格责任追究等措施,促进作风转变。浙江省持续加强廉洁文化建设,注重家风建设,引导党员、干部修身律己、廉洁齐家,培养现代文明人格。中国华电在全系统部署开展“以案为鉴,防范围猎”为主题的教育活动,通过讲党课、主题党日、举办廉洁从业展览、观看警示教育专题片、组织参观廉政教育基地、开设廉洁讲堂、廉洁谈话等活动,厚植廉洁底蕴基础,增强“不想腐”的自觉。
(来源:中央纪委国家监察网站)