标题
摘要
内容
首页
关于广检
集团概况
广检印象
广检大事记
社会责任
权威资质
企业文化
公正性声明
业务领域
检验检测
纺织服装
鞋类箱包
防护产品
食品检测
轻工、化工检测
工程质量检测
环保检测
特种设备检测
化妆品检测
认证服务
能力验证
实验室服务
市场管理服务
园区运营
专业市场管理
虫害防治
新闻中心
集团新闻
采购公告
党建廉洁
党建园地
主题教育
纪检监察
工会活动
学习教育
人才招聘
联系我们
首页
>>
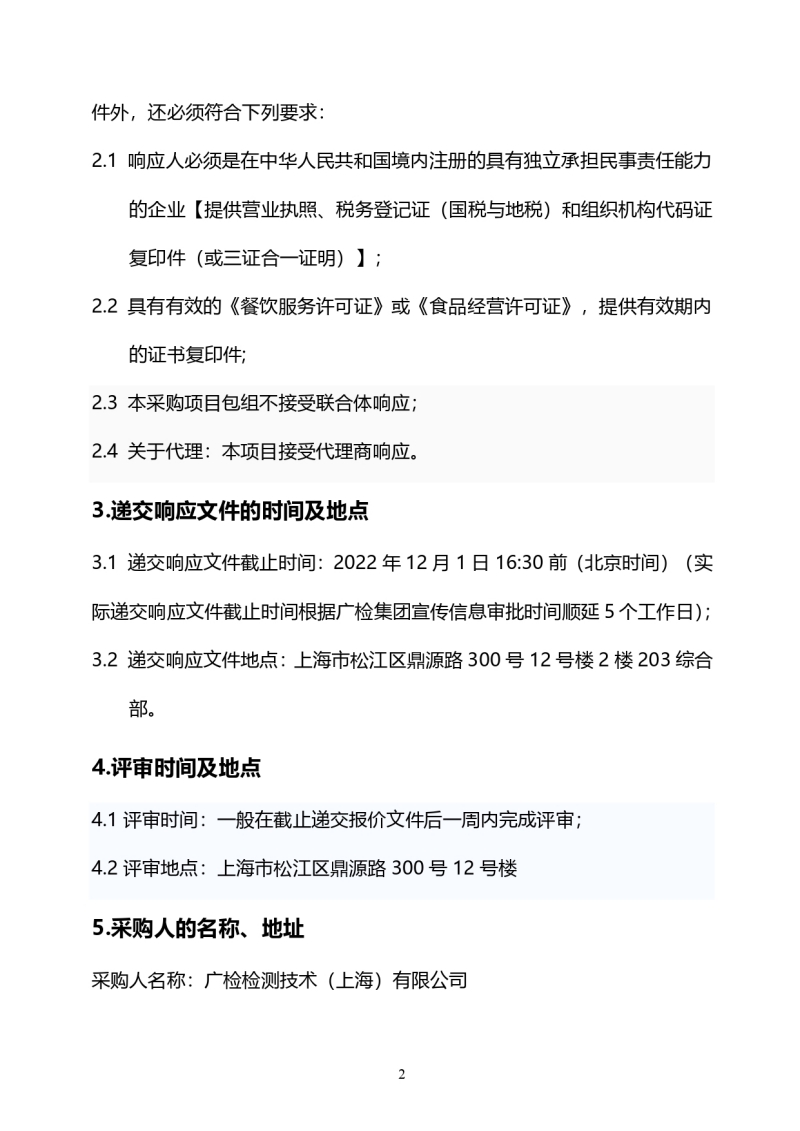
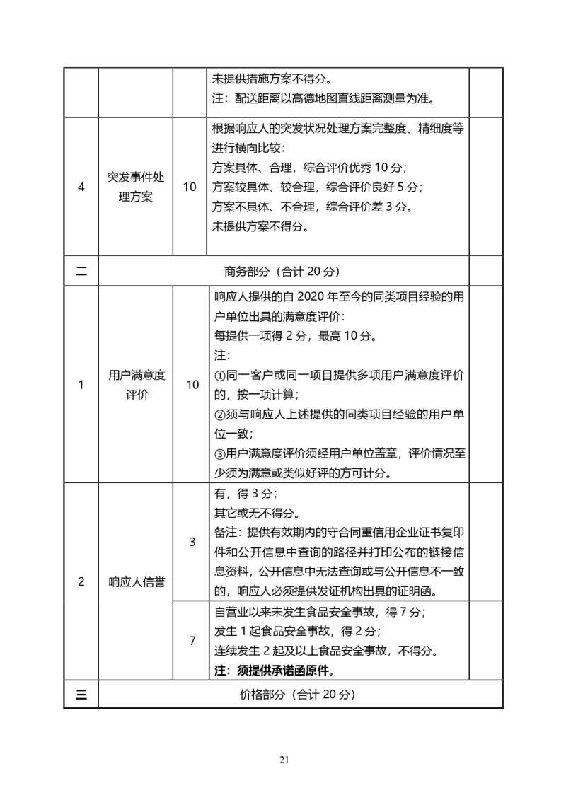
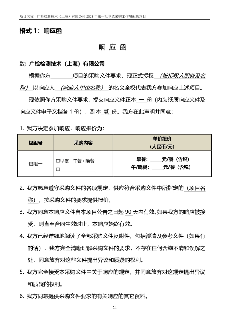
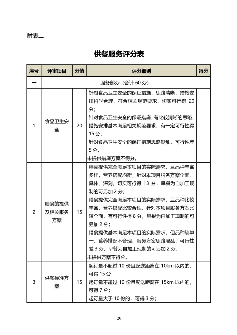
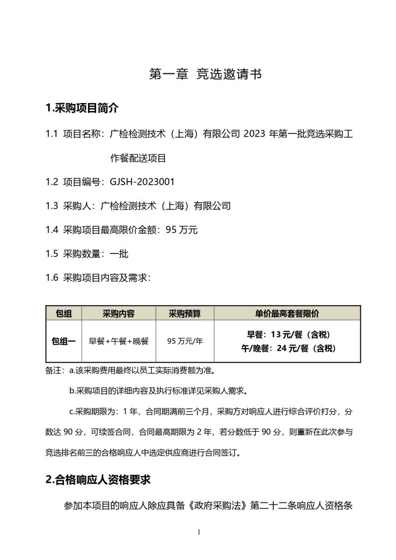
广检检测技术(上海)有限公司2023年第一批竞选采购工作餐配送项目邀请公告
—
新闻中心
—
广检检测技术(上海)有限公司2023年第一批竞选采购工作餐配送项目邀请公告
来源:
|
作者:
广检集团
|
发布时间:
2022-11-24
|
30714
次浏览
|
分享到:
上一篇:
广检检测技术(武汉)有限公司2022年电感耦合等......
下一篇:
广检集团广纺院2022年员工体检项目结果公告
集团新闻
采购公告